- Главная
- Решения
- Системы резервного копирования...
- «Кибер Бэкап» - Резервное копирование...
«Кибер Бэкап» - Резервное копирование виртуальных машин, работающих под управлением платформ виртуализации
Кибер Бэкап — это российская система резервного копирования и восстановления, специально созданная для защиты виртуальных машин. С помощью этого решения вы обеспечите надежную защиту данных в вашей виртуальной среде.
🔑 Ключевые возможности продукта
-
Резервное копирование без агентов: Кибер Бэкап выполняет бэкап на уровне гипервизора. Это означает, что вам не нужно устанавливать ПО на каждую виртуальную машину, что упрощает развертывание и снижает нагрузку на систему.
-
Поддержка российских платформ: Решение поддерживает широкий спектр платформ виртуализации, включая популярные международные (VMware, Hyper-V) и ключевые российские (ECP Veil, Кибер Инфраструктура, РЕД Виртуализация).
-
Высокая скорость и оптимизация: Использование технологии отслеживания измененных блоков данных (Changed Block Tracking) значительно ускоряет инкрементное резервное копирование, сокращая время выполнения задач и нагрузку на инфраструктуру.
-
Гибкость хранения и миграция: Поддерживаются различные хранилища — от локальных до облачных. Также система позволяет легко мигрировать виртуальные машины между разными платформами (V2V) или восстанавливать их на физический сервер (V2P).
💡 Почему это важно для вашего бизнеса?
Виртуальные серверы — это основа современного ЦОДа. Их централизованность повышает риски: сбой одного гипервизора может остановить десятки критически важных служб. Кибер Бэкап снижает эти риски:
-
Соблюдение требований регуляторов для государственного и финансового сектора, так как поддерживает сертифицированные российские платформы.
-
Снижение операционных расходов за счет дедупликации данных и отсутствия необходимости лицензировать агенты для каждой ВМ.
-
Обеспечение непрерывности бизнеса — быстрое восстановление всей виртуальной машины минимизирует простой при сбоях.
-
Защита инвестиций в ИТ — поддержка миграции V2V/V2P защищает от привязки к одному вендору.
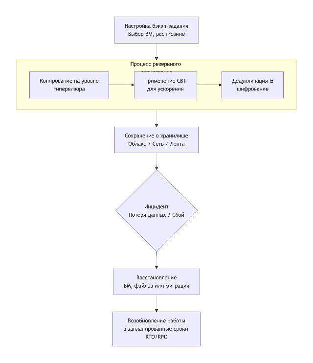
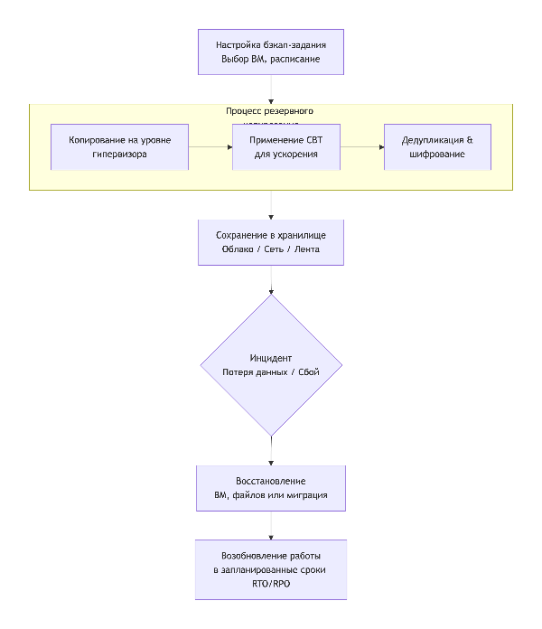
🔄 Как это работает на практике?
Процесс внедрения и использования решения интуитивно понятен:
Гибкость продукта позволяет адаптировать процесс под любые требования по скорости восстановления (RTO) и допустимой потери данных (RPO).
📊 Сравнение с другими подходами
| Критерий | Кибер Бэкап (на уровне гипервизора) | Традиционный бэкап (агенты внутри ВМ) |
|---|---|---|
| Установка | Централизованная, без агентов в ВМ | Агент на каждой виртуальной машине |
| Нагрузка | Минимальная на ВМ, высокая на гипервизор | Нагрузка распределена по всем ВМ |
| Управление | Централизованное по группам ВМ | Индивидуальное для каждой машины |
| Идеально для | Крупных и средних сред виртуализации | Физических серверов или отдельных ВМ |
🚀 Следующие шаги
Решение Кибер Бэкап не просто создает копии — оно предоставляет инструмент для управления доступностью всей виртуальной инфраструктуры. Оно защищает от сбоев оборудования, человеческих ошибок и кибератак, сокращая простой и финансовые потери.
Обратитесь к нам и мы сделаем вам расчет и поможем провести пилот.
